.jpg)
▲奇美醫院整形外科暨醫學美容中心主治醫師詹易儒表示,目前醫學上治療狐臭的方式包含手術、清新微波熱能止汗術以及肉毒桿菌素注射治療,各具特色。(圖/奇美醫院提供)
視傳媒記者蔡清欽/台南報導
一名26歲女子小花(化名),從青春期開始便被腋下異味所困擾,每到天氣炎熱或運動流汗時,味道變得特別明顯,甚至會刻意與朋友保持距離,也曾因衣物出現汗漬而感到難為情。期間嘗試過各種偏方與止汗劑,但效果有限,有時還導致腋下皮膚反覆紅腫,讓她更加煩惱。經醫師評估後,確認是典型腋下狐臭,經深入討論後,小花決定接受手術治療,術後傷口癒合良好,氣味明顯改善,終於能在日常生活中放輕鬆,不再被尷尬陰影籠罩。
.jpg)
▲奇美醫院整形外科暨醫學美容中心主治醫師詹易儒表示,目前醫學上治療狐臭的方式包含手術、清新微波熱能止汗術以及肉毒桿菌素注射治療,各具特色。(圖/奇美醫院提供)
奇美醫院整形外科暨醫學美容中心主治醫師詹易儒表示,狐臭(腋下異味)的真正成因源於大汗腺(頂漿腺)的分泌物,經接觸皮膚表面的細菌分解後而產生的特殊氣味,並不是靠衣物就能掩蓋,反而因為長時間被厚重的大衣、毛衣、內搭層層包住,就像幫腋下蓋了一層「保鮮膜」,空氣不流通,異味更容易「加厚」!因此治療的核心在於「減少大汗腺的功能或數量」。
.jpg)
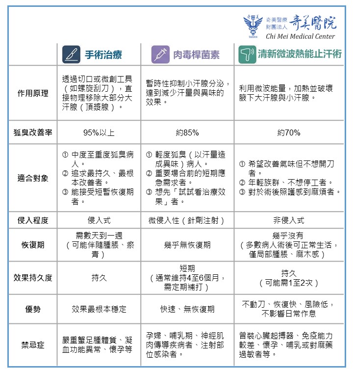
▲手術治療、清新微波熱能止汗術及肉毒桿菌素注射比較表。(圖/奇美醫院提供)
目前主流改善方式包括手術、清新微波熱能止汗術及肉毒桿菌素注射,醫師會根據病人的症狀嚴重度、生活型態、恢復期接受度與效果持續度,量身打造最適合的方案,協助病人真正擺脫長期困擾。
針對中度至重度狐臭,手術仍是效果明顯且持久的選擇。詹易儒說明,傳統手術做法是在腋下開一個切口將大汗腺移除,大幅降低異味來源。現在則可用螺旋刮刀輔助,切口小,恢復期縮短。多數病人非常滿意其效果,但因屬侵入式治療,術後仍須接受短暫的腫脹、瘀青或疤痕的風險,較適合能接受恢復期、長效改善的病人。
詹易儒說,清新微波熱能止汗術利用微波能量將腋下汗腺加熱破壞,不需要開刀,也不會留下明顯傷口。多數病人在治療後即可正常生活,僅有局部腫脹與暫時麻木感。對於希望改善氣味但不想停工、害怕術後照護的人,是非常理想的選擇。雖然屬非侵入式,有些重度病人可能需要1到2次療程才能達到理想效果,醫師會依照嚴重度與組織狀況進行安排。
詹易儒表示,肉毒桿菌素常被以為只能用於瘦小臉、除皺,其實也能用於改善狐臭,它主要透過暫時抑制小汗腺分泌,達到減汗效果,特別適用於「汗味較淡、以汗量造成異味」的輕度病人。詹醫師解釋,肉毒治療幾乎沒有恢復期,但效果僅約維持4至6個月,需要定期補打才能維持改善。因此比較適合,輕度狐臭、重要場合前的短期需求(如婚禮、拍攝、口試)、想先「試試看治療效果」的病人、或是不適合手術或未準備接受侵入式療程者;對於中重度狐臭病人,則較不適合作為唯一治療,但可作為「改善汗量」的輔助手段。
詹易儒強調,無論是手術、微波清新熱能止汗術或肉毒桿菌素注射治療,各有優勢與適用對象。奇美醫院整形外科團隊提供完整的評估流程與個人化治療方案,可根據病人的症狀嚴重度、生活型態、對恢復期的接受度與對效果持續性的期待,量身打造最適合的治療計畫,陪伴病人擺脫困擾多年的狐臭問題,重新找回自信與自在。